mCycle是啥?mCycle是魅族手机在二零一五年10月底发布的旧手机回收换置方案。
魅族手机做为中国第一个想要用收购来推动环境保护过程的知名品牌,魅族手机发布mCycle的初心,是期待每一个人都能够沉迷在更有良知的全球里。现如今依据相关数据调查报告:我国市场手机上交货总产量从3500万部提高至4.五亿,而此外,现阶段我国每一年造成的旧手机为1.8亿部,这在其中仅有不上1%被环境保护收购。很多没经有效解决的旧手机,会对自然环境导致极大的伤害。
据数据信息显示信息:1块手机(关键构成镉元素)基础理论上面环境污染60000L 水(等同于3 个规范游泳馆),1000块手机环境污染幅度则与一个中小型纸厂非常;而旧手机若处理方式不正确,例如运输到一般垃圾站或焚烧场焚烧处理,可导致土地污染和环境污染。以闻名世界的“电子废品之都”广东贵屿镇为例子,在这儿,电子废品导致的多溴二苯醚超标准国家行业标准200 倍(工业污染水平),二噁英环境污染浓度值(明显的致癌物)超标准国家行业标准60-140 倍;导致的严重危害十分比较严重——少年儿童慢性支气管炎发病率和婴儿脐带血铬水准成数十倍超标准。并且很多人不清楚的是,废料手机上若长期性放到家中,充电电池很有可能会澎涨、形变,乃至有发生爆炸的安全风险。
魅族李楠曾在日本生活过一段时间,做为海岛国家,資源比较有限大家更重视有效的运用資源,群众也广泛拥有高些的社会发展环境保护意识,电子废品环境保护解决全产业链的也较为完善,并且以前经历日本国乞丐生活起居的报导,就算是日常生活在没什么确保的日常生活最少直线的群体,也一样的留意垃圾分类回收清除等很高的环境保护意识。
因而,这一段日本生活的历经促使李楠一直在关心环境保护,在他眼里,“环境保护并不是只是是政府部门的岗位职责,只是任何人的义务。”因此在二零一五年魅族销售量提升两千万之时,李楠带领魅族手机建立的专业精英团队将一项被取名为mCycle的环境保护收购方案全面启动。
新项目起动前,为深入了解现况以更充裕提前准备,mCycle的精英团队专程前往中国最大的电子废品集中地——广东贵屿镇调查。她们发觉,本地对电子废品的不善解决,对自然环境损害非常大。“她们便是把金属片弄出,随后用硫酸融解,融解以后捞一捞,筛一筛,融解了全部重金属超标和线路板废弃物的物品立即扔掉,造成全部贵屿住户的血铅超标的成分很高,包含新生婴儿,会比较严重危害智商。这种事儿是大家想竭力防止的。”
魅族mCycle采用的方法是:由魅族手机带头,促使“手机上公司 收购网址 环境保护加工厂”三方协作连动,充分发挥分别善于的业务流程优点,从宣传推广,到线左右收购通道,再到环境保护解决,产生一条详细的手机上环境保护收购全产业链和生态体系。
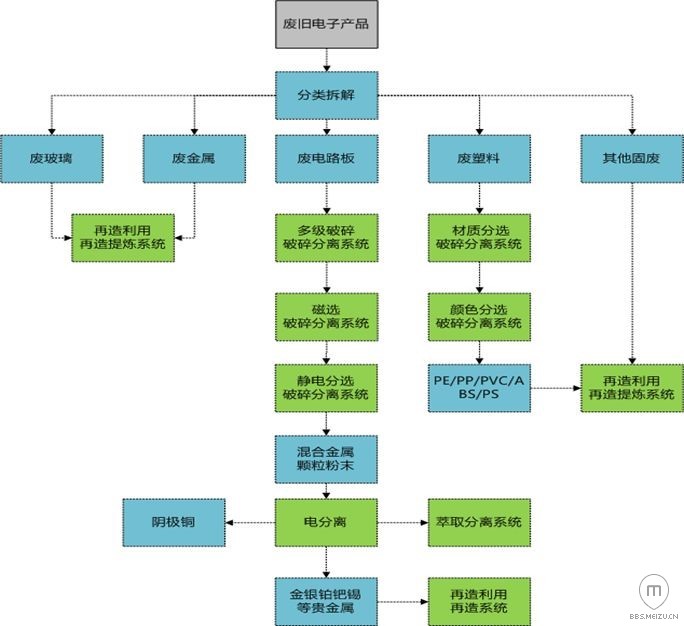
魅族mCycle对旧手机的解决,一般会历经「加工厂再解决→循环利用→社会性再运用」的循环系统收购方式,能进行对10%的回收手机开展低碳环保解决,避免旧手机变翻新手机注入销售市场。此外,魅族科技引入业内最优秀的废弃电子回收拆卸系统软件,根据高效率全自动粉碎系统软件、磁选设备、涡旋筛分、比例筛分等高新科技,可将金属材料与塑胶开展翠绿色分离出来,无钛酸异丙酯化学工艺技术性获取金、银、锡、铜、铂、钯等稀贵重金属,革除焚烧处理或强碱侵泡获取稀贵重金属的传统式解决方式 。在这个全过程中,魅族手机对环保公司的实际操作也是有严苛的监管。这类对回收手机的技术专业解决,
“mCycle”方案
不仅环境保护,并且合理解决了客户最关注的隐私保护难题。
mCycle新旧置换服务项目,魅族手机将对旧手机开展评定收购,在收购价钱的基本上,魅族手机将再补助40元,收购知名品牌上,mCycle现阶段适用魅族手机、iPhone、小米手机、华为公司四大手机品牌的收购,顾客可运用换来的“魅族手机认购券”购买魅族官网手机上、手机上附近零配件。在打开mCycle的三个月内,手机预约收购量早已提升三万台!
我们知道环境保护关联到每一个人存活的自尊,许多情况下大家必须的是把环境保护培养一种见怪不怪的习惯性,而不是只挂在口头上。魅族手机做为业内第一个提倡环境保护收购的知名品牌,打开“mCycle”也是为了更好地造成大家针对环境保护的关心,做手机也是做环境保护毫无疑问是合乎魅族手机知名品牌价值观念的正脸动能,另外也是针对极力推荐的召唤,使我们一同活在,更有良知的全球!
